西班牙
西班牙是联合国和欧盟的重要成员国,同时也是北约、经济合作与发展组织(OECD)、伊比利亚美洲国家组织等多个国际组织的成员。西班牙保持着全球广泛的外交联系,与世界超过170个国家建立了外交关系。西班牙位于欧洲西南部的伊比利亚半岛,国土总面积为50.51万平方公里,为欧盟面积第四大国家。截止至2024年1月,西班牙总人口约为4750万人,近年来人口增长率约为0.1%,在欧盟成员国中排名第五。根据联合国发布的《2023年可持续发展目标报告》,西班牙得分80.5(满分100),在193个国家中排名第11位,显示出较高的可持续发展水平。
经济概况:西班牙是全球第14大经济体和欧盟第四大经济体,其经济结构中第三产业(服务业)占据主导地位。2023年,西班牙三大产业的GDP占比分别为:服务业74.1%,工业23.1%,农业2.8%。2023年西班牙的国内生产总值(GDP)约为1.63万亿美元,人均GDP为34430美元,年GDP增长率为1.1%,增长主要得益于旅游业和建筑业的复苏。西班牙的工业增加值达2470亿欧元,占全行业的15.1%,主要产业包括汽车制造、化学品、纺织、食品加工、可再生能源等,其中汽车和能源产业是支柱产业。此外,西班牙在农业领域有显著优势,是全球主要的橄榄油、葡萄酒和柑橘类水果出口国,2023年农业增加值为204亿欧元,占全行业的1.5%。
社会问题:尽管西班牙经济持续增长,但仍面临一系列经济和社会挑战,涵盖失业、人口老龄化和环境问题等多个方面:
• 高失业率与经济不平等:西班牙的失业率在欧盟中处于较高水平,尤其是年轻群体失业率较为严重。预计2024年全国失业率将为12.5%。此外,地区间经济发展不平衡,南部地区的失业率和经济发展水平显著低于北部和沿海地区。
• 人口老龄化与养老金负担:西班牙正在步入高度老龄化社会,65岁及以上的老年人占总人口的21.3%。由于老龄化的加剧,养老金体系的负担逐步加重,政府为此推出了养老金改革措施,以提高体系的可持续性。
环境问题:西班牙积极参与应对气候变化的国际协定,并在可再生能源发展方面走在前列。然而,西班牙的空气污染、水资源短缺及森林火灾等问题对生态环境构成了挑战。尤其在夏季,极端高温和干旱现象频发,导致森林火灾频率增高。此外,水资源分布不均的问题对农业和民生产生了影响。
欧盟 ESG
欧盟在促进可持续发展方面展现出长远的规划与愿景,从将ESG绩效纳入投资决策的社会责任投资(SRI)开始,逐步形成绿色转型框架。2019年,欧盟委员会推出《欧洲绿色协议》(European Green Deal),目标是到2050年实现碳中和,推动欧盟成为全球首个气候中立大陆。该协议涵盖能源、交通、农业和建筑等领域,促进可再生能源发展,减少温室气体排放,并推动循环经济发展。同时,欧盟设定了2030年减少至少55%温室气体排放的中期目标,展现了其在全球气候行动中的引领作用。
西班牙 ESG
尽管遵循欧盟ESG框架,西班牙也具有独特的ESG特点。比如,西班牙特别重视风能和太阳能,而其他欧盟国家如德国还在发展氢能等多样化能源。此外,西班牙的社会福利政策强调劳工保护和社会平等,而欧盟整体的ESG政策主要规范跨国企业的社会责任,未具体设定劳工福利标准。西班牙还面临水资源短缺和极端天气等环境挑战,使其ESG政策更具地域针对性。
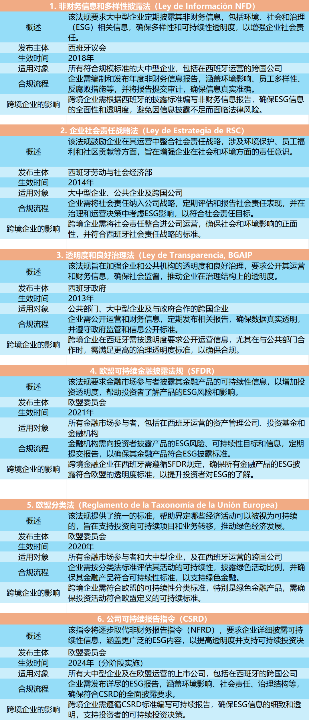
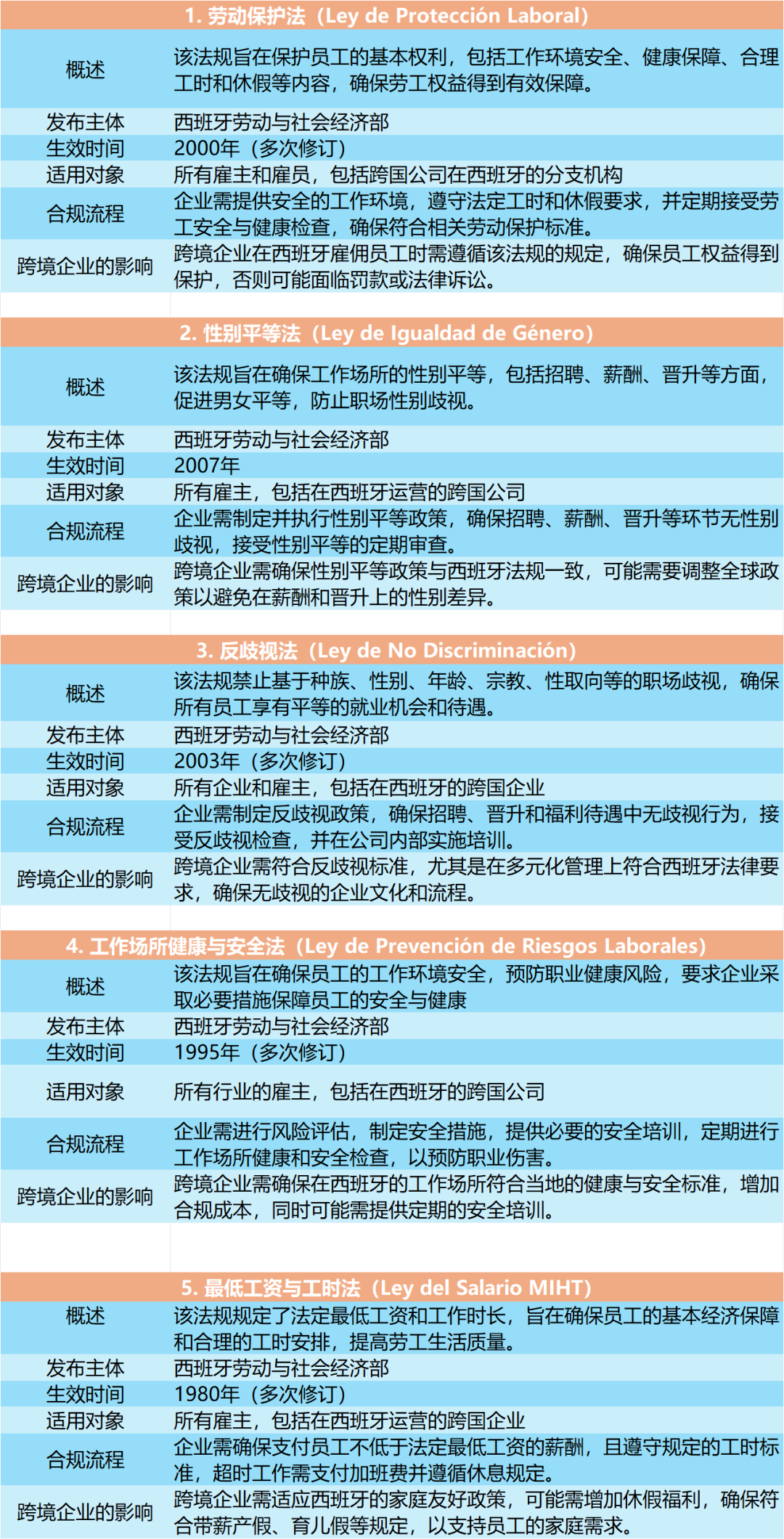
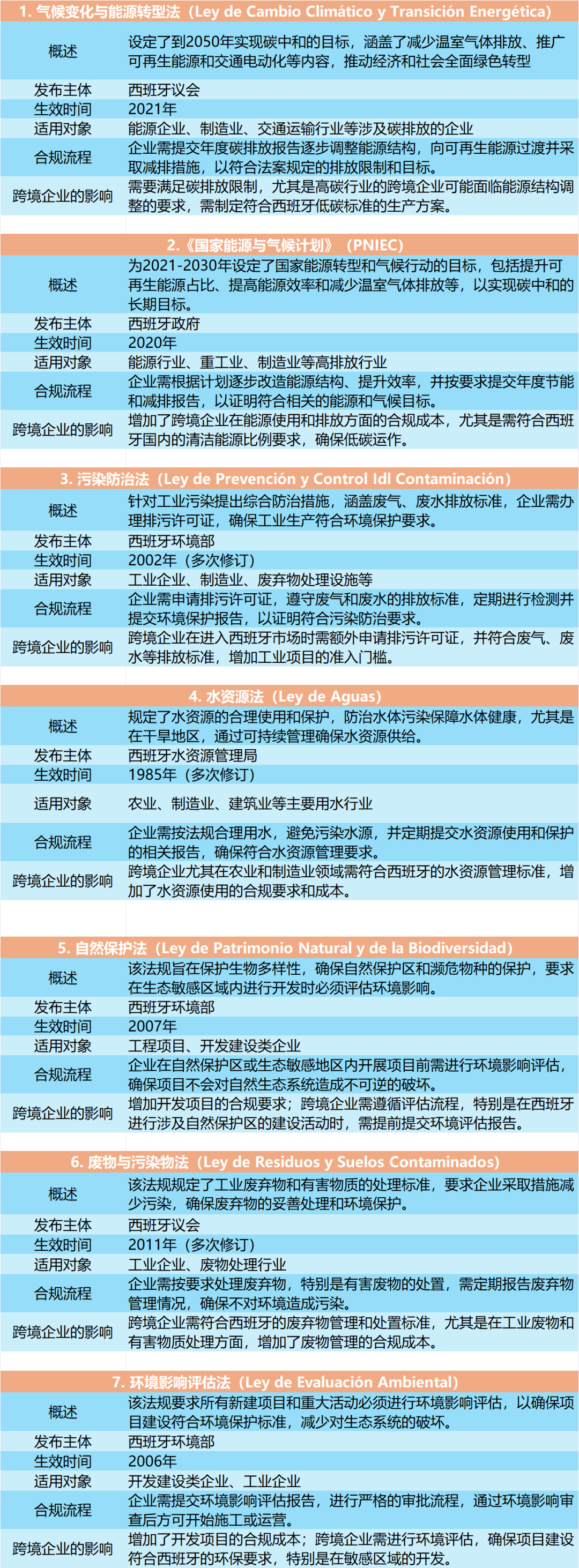
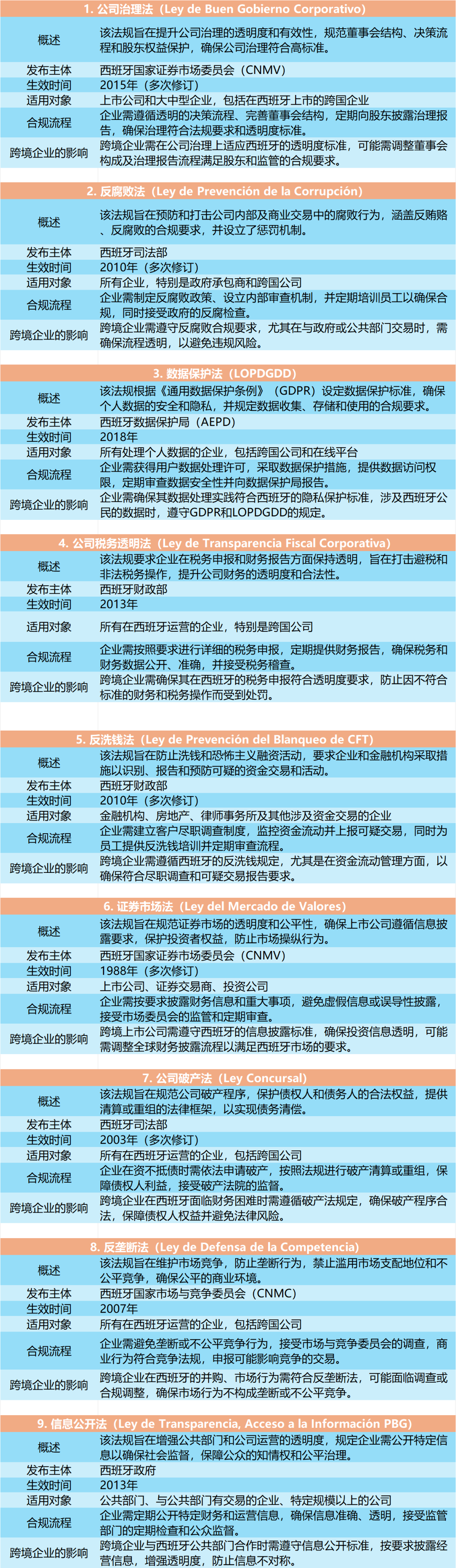
西班牙 ESG 相关法规的全面梳理
2024年西班牙首相桑切斯于9月8日至11日访问中国,旨在深化两国经贸和人文交流。10日,他在上海出席中国-西班牙商务论坛,强调绿色经济合作的重要性,提出未来可以更加有效地合作。
同期在北京举办的中国西班牙论坛第九次会议上,西班牙代表团表达了深化对华经贸合作的愿望,认为中国高水平的对外开放、庞大的消费市场及在全球产业链中的重要角色为西班牙带来了宝贵机遇。近年来,中西双边贸易迅速增长,2023年贸易总额达到486亿美元,中国已成为西班牙在欧盟外的第一大贸易伙伴。论坛上,与会各方讨论了中西合作的新趋势和新动能,尤其在绿色发展方面的合作潜力。两国在推动经济绿色转型上有相似的目标,例如西班牙在可再生能源方面的优势与中国在电动汽车、光伏等绿色技术方面的成就高度契合。
同样是2024年,中国奇瑞汽车与西班牙埃布罗公司在巴塞罗那成立合资公司开发电动汽车,此外,中国远景动力还在西班牙设立了磷酸铁锂电池工厂。中国和西班牙学者和企业家认为,双方应加强在清洁能源和环境保护领域的合作,共同推动两国绿色经济的转型升级,实现互利共赢。



