英国
英国是联合国安理会常任理事国,亦为北约、经济合作与发展组织(OECD)和英联邦成员国。位于欧洲西北部,英国由英格兰、苏格兰、威尔士和北爱尔兰组成,总面积约24.3万平方公里。截至2023年12月,英国总人口约为6830万人,近年来人口增长率约为0.3%。根据联合国发布的《2024年可持续发展目标报告》,英国在193个国家中排名第9位,得分为82.16(满分100),显示出较高的可持续发展水平。(SDG Index Dashboards)
经济概况:英国是全球第六大经济体,经济结构以服务业为主导。2023年,英国三大产业的GDP占比分别为:服务业约79.2%,工业18.5%,农业2.3%。2023年,英国的国内生产总值(GDP)约为3.2万亿美元,人均GDP为47,500美元,年GDP增长率为1.5%。增长主要得益于金融服务、科技创新和房地产市场的复苏。英国的工业增加值达5,920亿英镑,占全行业的17.9%,主要产业包括金融服务、汽车制造、制药、航空航天和可再生能源等,其中金融服务和高科技产业是支柱产业。此外,英国在农业方面虽然规模较小,但拥有现代化的生产体系,是食品和饮料加工领域的重要参与者。
社会问题:尽管英国经济稳步增长,但仍面临一系列经济和社会挑战,主要涉及失业、老龄化和环境问题等方面:
环境问题:英国积极应对气候变化并致力于可再生能源的发展。然而,空气污染、气候极端化和海洋生态问题对环境构成挑战。尤其是城市空气质量问题较为严重,此外,英国正大力推进绿色转型,目标是在2050年实现碳中和。
英国脱欧对经济产生了深远影响,既带来短期挑战,也带来长期机遇。首先,脱欧使得英国失去了欧盟单一市场的优势,商品和服务贸易面临新关税、配额及更多边境检查。这导致了通关延迟、运输成本上升,尤其影响农产品、食品加工和制造业等依赖欧盟市场的行业,许多中小企业受到较大冲击。
金融服务业的变化尤为显著,脱欧后英国失去了“金融护照”资格,限制了在欧盟自由提供金融服务的能力,导致部分金融机构迁移至欧盟国家,如巴黎、法兰克福和阿姆斯特丹。尽管如此,伦敦仍是全球金融中心之一,英国通过推动绿色金融和金融科技创新,继续吸引全球投资者。
脱欧也赋予英国制定独立经济政策的灵活性。政府积极签订新的自由贸易协定(如与日本、澳大利亚和亚太地区的协议),以降低对欧盟市场的依赖,拓展全球市场。此外,英国实施了一系列税收和投资激励政策,尤其在高科技、制造业和可再生能源领域,以吸引外商投资和本地企业发展。
尽管脱欧初期经济受挫,长期来看,英国通过政策独立性和全球化布局,有望逐步形成新的经济增长点。然而,这一转型过程仍充满不确定性,尤其是在吸引国际投资、提升竞争力和应对通胀等方面。
英国在脱欧后独立制定ESG(环境、社会、治理)政策,但其发展依然与欧盟保持紧密联系。在环境方面,英国承诺到2050年实现碳中和,并设立了独立的“英国碳市场”(UK ETS),与欧盟碳排放交易体系(EU ETS)保持相似性,便于跨境合作。英国虽然未采用欧盟的《可持续金融分类法》(EU Taxonomy),但建立了自己的绿色金融标准,以激励绿色投资。两者在推动绿色金融上目标一致,但英国的政策更具灵活性,关注市场导向的资金流动。
在社会和治理方面,英国延续了欧盟的高标准,如数据保护、反歧视和劳动者权益,但未来可能逐步调整,以更符合本地企业的需求。尽管英国实施了《任务小组气候相关财务披露》(TCFD)要求,但与欧盟的《可持续金融信息披露条例》(SFDR)不同,英国的披露标准更侧重气候相关风险。
总体来看,英国在ESG发展上逐渐形成独立的政策框架,但与欧盟在核心目标、跨境合作上仍保持密切关联,特别是在气候变化、社会责任和公司治理方面。
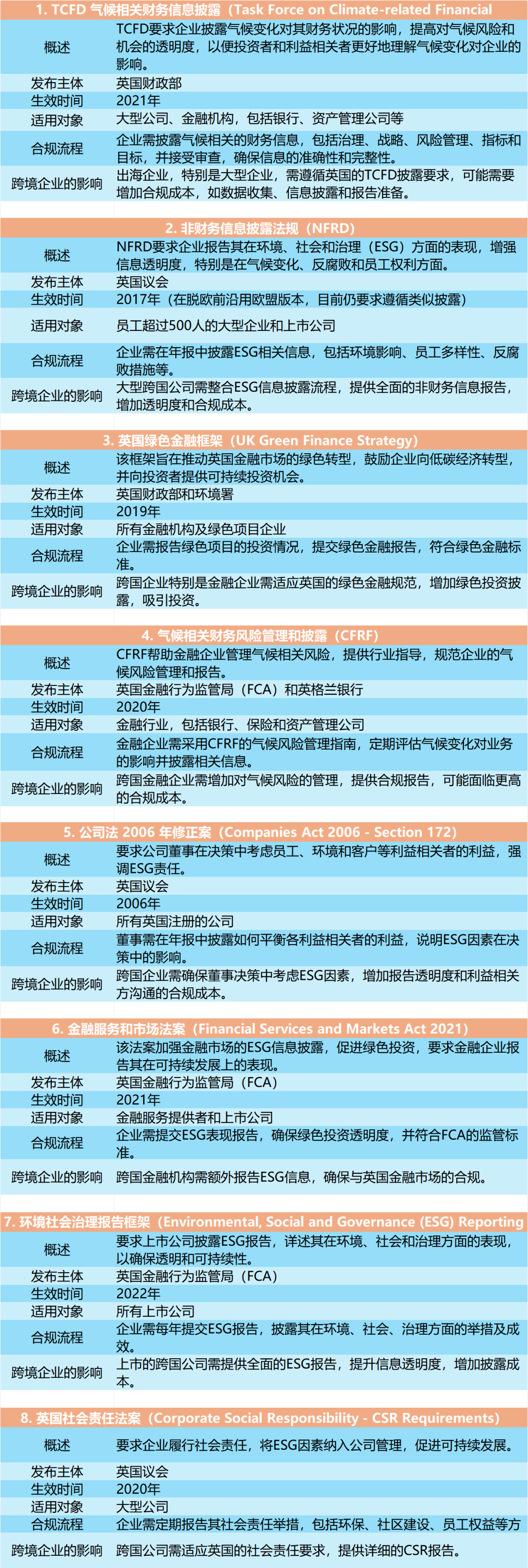
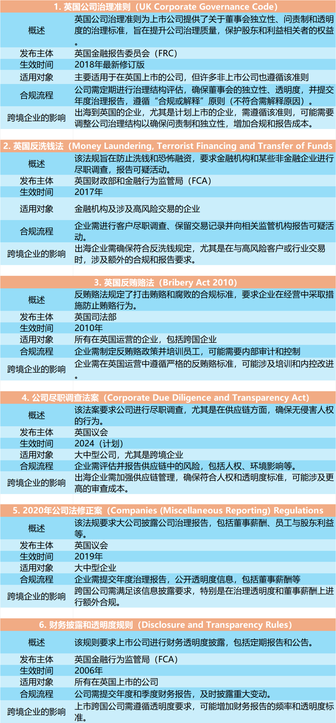
英国 ESG 相关法规的全面梳理
1. 绿色金融合作
2023年3月29日,英国伦敦金融城与北京绿色金融与可持续发展研究院联合举办了“全球投资向未来中国专场—暨中英ESG领袖论坛”,发布了《加速气候行动:机构投资者参与支持企业低碳转型》报告。(UK China Green)该论坛汇聚了中英两国的国际资产管理机构和转型金融领域的专家,共同探讨气候转型和可持续投资的最佳实践,旨在促进两国在投资管理领域的理解与合作。
2. ESG投资与标准制定
2024年4月,英国政府在《2024年春季预算》中宣布,将对在英国从事ESG评级工作的供应商进行监管,并将此任务委托给英国金融监管局(FCA)。(Sina Finance)此举显示了英国在ESG投资领域的规范化努力,也为中英两国在ESG标准制定和监管方面的合作提供了新的契机。
3. 气候变化与可持续发展合作
1. 脱欧后的独立法律和监管体系
2. 独立的税务政策和税收激励
3. 独立的绿色金融与ESG监管
4. 金融服务和数据隐私要求
5. 货币汇率和外汇管理
6. 签证和雇佣政策



