荷兰
荷兰是联合国和欧盟的重要成员国,同时也是北约、经济合作与发展组织(OECD)等多个国际组织的成员。荷兰保持着全球广泛的外交联系,与世界超过170个国家建立了外交关系。荷兰位于欧洲西北部,国土总面积为41,543平方公里,是欧盟面积较小的国家之一。截至2024年1月,荷兰总人口约为1,794万人,近年来人口增长率约为0.7%,在欧盟成员国中排名第11位。根据联合国发布的《2024年可持续发展目标报告》,荷兰得分79.21(满分100),在193个国家中排名第24位,显示出较高的可持续发展水平。
经济概况:荷兰是全球第17大经济体和欧盟第五大经济体,其经济结构中第三产业(服务业)占据主导地位。2023年,荷兰三大产业的GDP占比分别为:服务业70.5%,工业28.3%,农业1.2%。2023年荷兰的国内生产总值(GDP)约为1.02万亿美元,人均GDP为56,800美元,年GDP增长率为1.5%,增长主要得益于物流和科技产业的发展。荷兰的工业增加值达2,880亿欧元,占全行业的28.3%,主要产业包括化学品、电子、机械制造和食品加工等,其中化学品和电子产业是支柱产业。此外,荷兰在农业领域有显著优势,是全球主要的花卉、乳制品和蔬菜出口国,2023年农业增加值为43亿欧元,占全行业的1.2%。
社会问题:尽管荷兰经济持续增长,但仍面临一系列经济和社会挑战,涵盖失业、人口老龄化和环境问题等多个方面
1.地理位置优越,连接欧洲市场
荷兰位于欧洲西北部,拥有鹿特丹港(欧洲最大港口)和阿姆斯特丹史基浦机场,是进入欧洲市场的重要门户。荷兰的物流网络发达,交通基础设施完善,便于中国企业通过荷兰进入欧盟各国。
2.商业环境开放,政策友好
荷兰具有稳定的政治和经济环境,奉行开放的贸易政策,拥有完善的外资法规和友好的税收优惠政策。荷兰政府积极吸引外资,并为外资企业提供优惠税率、研发补助、投资激励等支持政策,为企业的入驻和发展创造良好条件。
3.高素质劳动力和创新环境
荷兰拥有高质量的教育体系和高素质的劳动力队伍,特别是在高科技、清洁能源和生物医药等领域。荷兰重视创新,是欧洲的科技创新中心之一,适合中国企业设立研发中心和进行技术合作。
4.ESG合规和可持续发展优势
荷兰在ESG方面具有良好的政策支持和市场认知度。其在可再生能源、碳中和等方面有着领先的目标和措施,为重视ESG合规的中国企业提供了适宜的环境。荷兰对可持续发展的高要求也有助于提升企业形象,符合全球化的ESG标准。
5.双边经贸关系紧密
中荷两国在贸易和投资领域有着紧密的合作关系。荷兰是中国在欧盟的重要贸易伙伴,两国间有多个投资和贸易协议,减少了中国企业进入荷兰市场的法律障碍。
6.良好的知识产权保护和法律体系
荷兰具有完备的法律体系和较高的知识产权保护标准,为中国企业在荷兰的创新和技术保护提供了有力支持,减少了因知识产权问题带来的风险。
欧盟在促进可持续发展方面展现出长远的规划与愿景,从将ESG绩效纳入投资决策的社会责任投资(SRI)开始,逐步形成绿色转型框架。2019年,欧盟委员会推出《欧洲绿色协议》(European Green Deal),目标是到2050年实现碳中和,推动欧盟成为全球首个气候中立大陆。该协议涵盖能源、交通、农业和建筑等领域,促进可再生能源发展,减少温室气体排放,并推动循环经济发展。同时,欧盟设定了2030年减少至少55%温室气体排放的中期目标,展现了其在全球气候行动中的引领作用。
荷兰的ESG法规在总体上符合欧盟ESG框架的要求,但在具体政策和实施方面展现出一些独特的差异。以下是荷兰ESG法规与欧盟ESG法规的主要差异:
1.更高的气候目标与减排要求
2. 社会责任方面更注重包容性和多样性
3. 公司治理中的透明度和问责要求
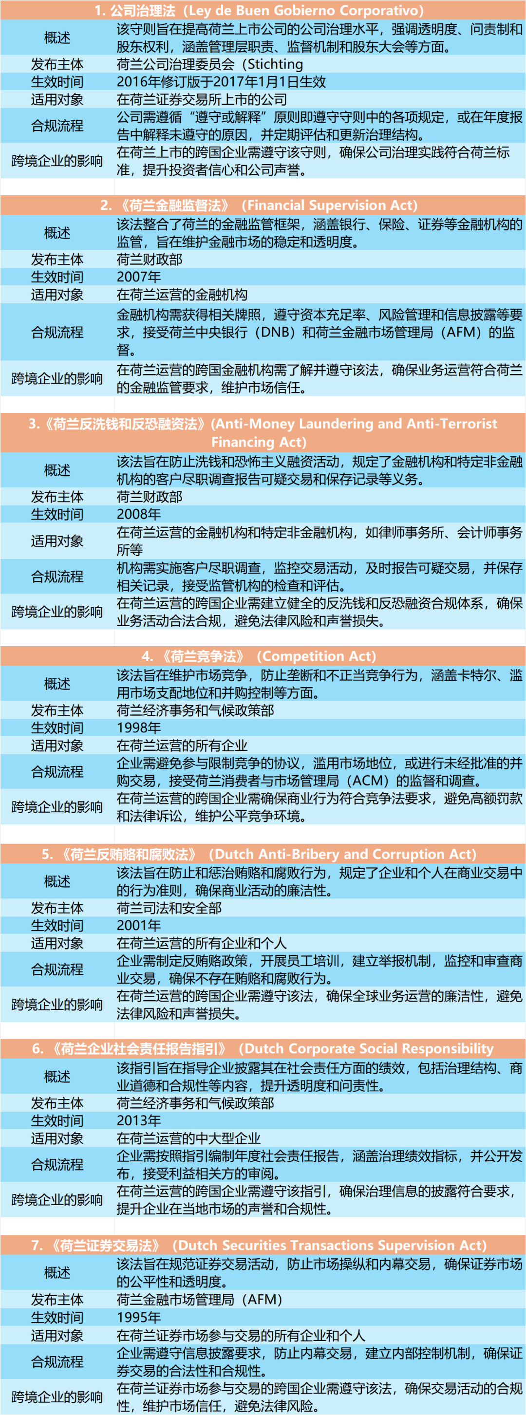
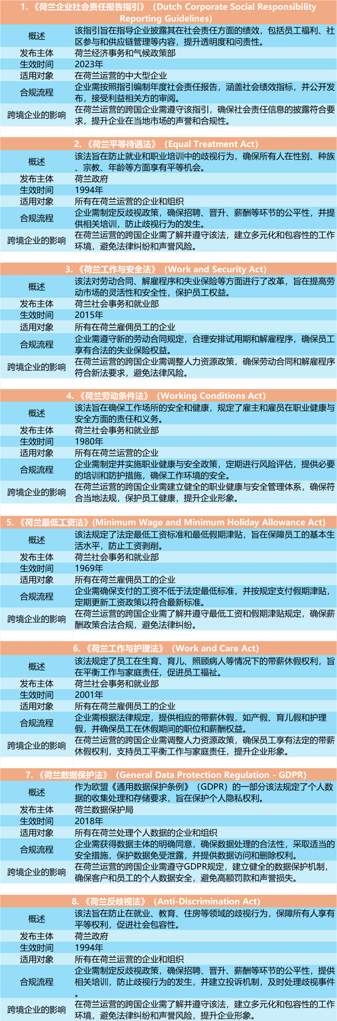
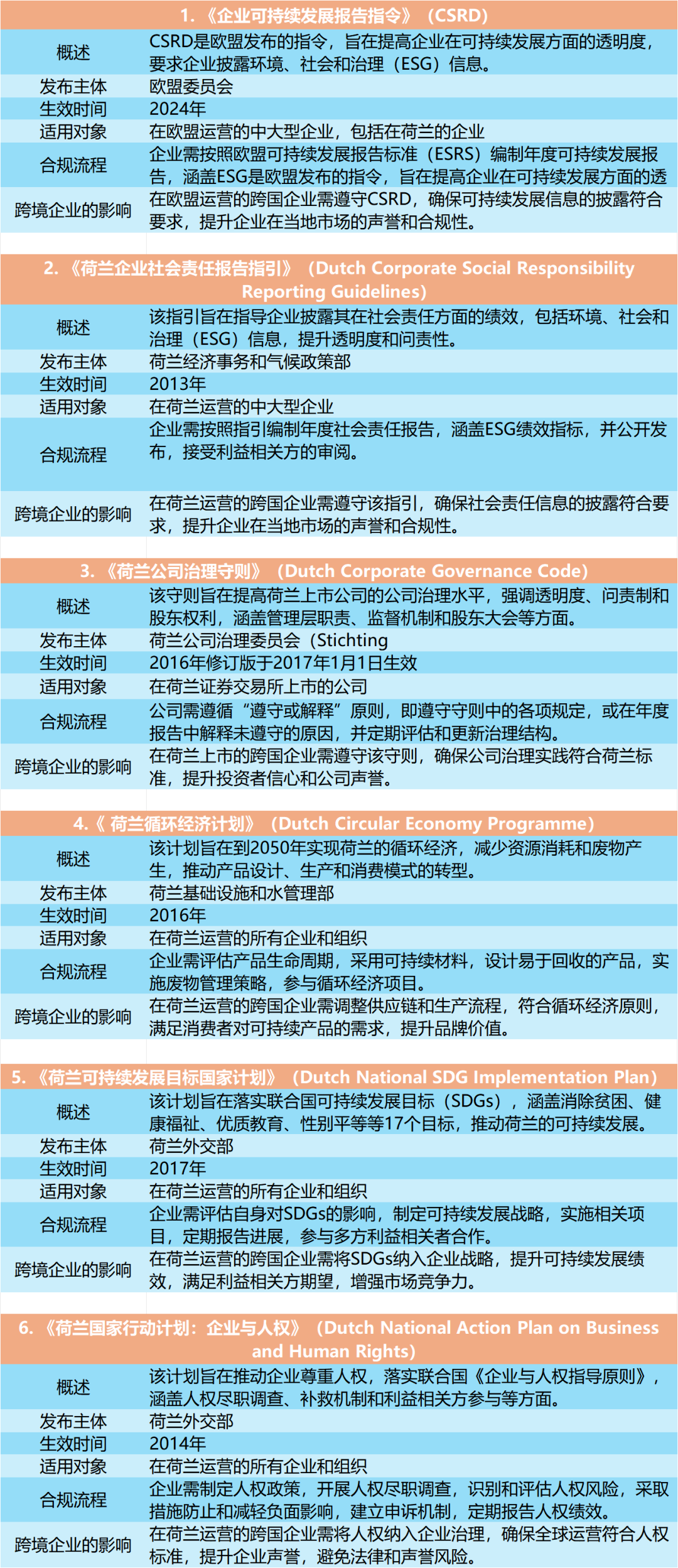
荷兰 ESG 相关法规的全面梳理
1. 金融投资合作
华夏基金管理有限公司与荷兰NN Investment Partners(NNIP)合作,推出了全球首个投资中国权益市场的ESG UCITS基金。这个基金是全球首个由中国内地基金管理公司管理的ESG策略UCITS产品,主要投资于中国股权证券,并且NNIP提供有关ESG纳入、上市公司责任投资沟通和全球负责任投资发展的建议。
2. 绿色可持续解决方案
荷兰企业在中国以可持续的解决方案和绿色创新为导向,与中国伙伴携手,为推动社会、经济和环境的可持续发展作出积极贡献。荷兰公司在中国的业务涉及农业、生命科学与健康、水资源管理、移动性、设计和建筑以及可再生能源等领域。
3. 绿色低碳合作
中国企业在进入荷兰市场时,需特别关注以下一些建议:
1. ESG合规与透明度
2. 利用荷兰的贸易枢纽地位拓展市场
3. 尊重当地文化与劳资关系



