葡萄牙
葡萄牙是联合国、欧盟和北约等国际组织的重要成员国,同时也是经济合作与发展组织(OECD)的成员。作为全球化程度较高的国家,葡萄牙与超过180个国家建立了外交关系。位于欧洲西南部的葡萄牙,毗邻西班牙,面向大西洋,总面积92,090平方公里,是欧盟面积较小的成员国之一。截至2024年,葡萄牙人口约1,020万,人口增长率为0.2%。根据《2024年可持续发展目标报告》,葡萄牙得分80.22(满分100),在167个国家中排名第16,体现了较高的可持续发展水平。
经济概况
葡萄牙是全球第49大经济体和欧盟第14大经济体,近年来经济表现稳定。葡萄牙的经济结构中,服务业占据主导地位,其次是工业和农业。2023年,国内生产总值(GDP)约为0.31万亿美元,人均GDP达到30,600美元,增长率为2.6%。葡萄牙经济以服务业为主(占GDP的58%),其次是工业(32%)和农业(10%)。旅游业、出口制造业(如纺织、汽车和电子设备)以及农业是经济增长的主要驱动力。
社会与环境问题
葡萄牙面临一些社会和环境挑战。青年失业率长期维持在20%以上,收入不平等现象明显,尤其是城乡差距和老年贫困问题突出。人口老龄化问题严重,65岁以上人口占比逐年上升,对社会保障和劳动力市场带来压力。环境方面,葡萄牙在可再生能源领域取得显著进展,但水资源短缺和森林火灾等问题仍亟待解决。据预测,到2050年,葡萄牙可用水资源可能减少30%-40%,而夏季频发的森林火灾也对生态系统和公共安全构成威胁。
1. 地理位置与市场准入
葡萄牙地处欧洲西南端,交通便利,是连接欧洲和非洲市场的门户。作为欧盟成员国,葡萄牙享有共同市场的经济优势。
2. 投资优惠政策
葡萄牙通过税收优惠、投资补贴和研发支持等措施,吸引外资进入高技术、可持续发展和创新领域。同时,“黄金签证”计划为外资企业提供灵活的居住与投资选择。
3. 中葡良好合作关系
中葡在经济、贸易和文化交流方面合作紧密,“一带一路”框架进一步促进了两国在基础设施和可持续发展的合作,为中国企业开拓葡萄牙市场创造了更多机遇。
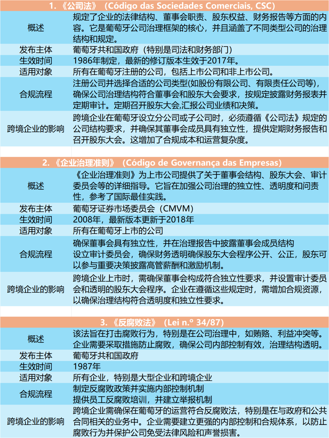
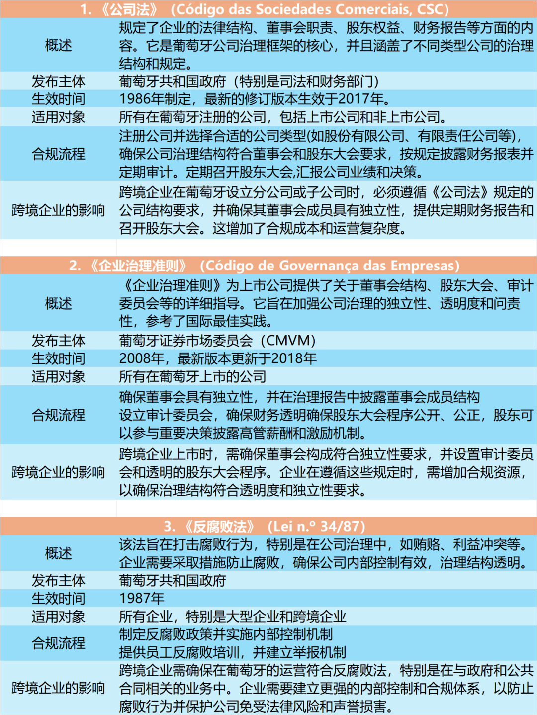
葡萄牙在ESG法规实施上与欧盟框架保持一致,并结合本国实际情况进行调整和补充。其政策遵循欧盟的可持续金融披露规定(SFDR)和非财务报告指令(NFRD),同时通过《气候变化法》将到2050年实现碳中和的目标写入法律,加强环境管理。社会和治理方面,葡萄牙严格保护劳工权益和社会公平,要求企业提升治理透明度,并在股东大会、薪酬体系等方面加强信息披露。葡萄牙证券市场委员会(CMVM)负责监督上市公司和大型企业的ESG报告,确保符合欧盟和国家标准。

1. 绿色金融与投资
两国通过跨境绿色金融平台、合作项目和共同的绿色债券发行,加强了在绿色金融领域的合作。例如,葡萄牙的银行和金融机构与中国银行开展了合作,共同推动绿色金融产品的创新和市场发展。
2. 清洁能源合作
在风能、太阳能以及电动汽车等领域,葡萄牙和中国有着广泛的合作。葡萄牙公司和中国企业合作开展了多个清洁能源项目,以减少碳排放和推动低碳经济发展。中国的能源企业,如华能集团、国电投等,参与了葡萄牙的风电和太阳能项目,双方共享技术与经验,共同推动能源转型。
3. 葡萄牙企业参与中国市场
随着中国市场对ESG和可持续投资的重视,越来越多的葡萄牙公司进入中国市场,尤其是在绿色建筑、环保技术、能源管理等领域。例如,葡萄牙的能源公司Galp和Efacec等在中国设立了分支机构,提供绿色能源解决方案,支持中国的碳中和目标。
1. 利用绿色能源政策
葡萄牙是全球领先的绿色能源市场,在太阳能、风能和电动汽车领域为清洁能源项目提供优惠政策,给中国企业带来巨大机遇。
2. 参与“一带一路”合作
作为“一带一路”倡议的参与国,葡萄牙在中欧合作和基础设施建设中发挥重要作用,为中国企业深化与欧洲市场的经济合作提供平台。
3. 遵守劳动法与福利政策
葡萄牙劳动法严格保护员工权益,企业需确保在招聘、薪酬、解雇等方面符合法规,同时提供安全的工作环境和符合标准的工资福利。


