美国
北美洲是世界上第三大洲,位于西半球,东临大西洋,西濒太平洋,北濒北冰洋,南与南美洲接壤。这个大洲的面积约为24,709,000平方公里,涵盖了23个国家和地区。北美洲是世界上经济最发达的地区之一,拥有美国、加拿大和墨西哥等重要经济体。此外,北美洲的文化多元,融合了原住民文化、欧洲移民文化和非洲裔文化等多种文化元素,形成了独特的社会风貌。
美国是世界上第三大国家,国土面积约为9,370,000平方公里。其地理位置优越,东临大西洋,西濒太平洋,北接加拿大,南与墨西哥及墨西哥湾相邻。美国由50个州和一个联邦区组成,其中包括位于北美洲的48个相邻州、阿拉斯加州和夏威夷州。截至2024年12月,美国的人口约为3.41亿,是世界上人口第三多的国家。
美国是全球最大的经济体之一,2023年其GDP达到27.37万亿美元。其经济结构多元化,以服务业为主导,占GDP的比重达到80%左右。服务业中,金融和保险业、房地产、专业服务、教育及医疗是主要的领域。
中国与美国之间的贸易联系
根据中国海关总署发布的数据,2023年中美贸易总额为6644.51亿美元,同比下降11.6%。其中,中国对美国出口额为5002.91亿美元,同比下降13.1%;自美国进口额为1641.60亿美元,同比下降6.8%。这使得中国对美国的贸易顺差约为3361亿美元。2023年中国对美国直接投资流量为69.1亿美元,较上年下降了5.2%。2023年年末,中国共在美国设立境外企业超过5100家,雇佣外方员工超过8.5万人。
总体而言,2023年中美贸易额有所下降,主要受全球经济环境和双边关系等因素影响。尽管如此,美国仍是中国的重要贸易伙伴之一。
资料来源:《2023年度中国对外直接投资统计公报》
中美关系将长期处于紧张状态,但是气候变化可能是沟通的窗口之一
全球地缘政治秩序不断受到冲击,其中尤以中美关系为甚。自2018年中美贸易战以来,双边关系持续紧张,并将长期影响中国企业的发展。美国在科技领域对中国的打压和封锁,例如芯片等关键技术的限制,将阻碍中国产业升级和高新技术产品出口。美国持续推进与中国的“脱钩断链”,采取“去风险化”措施,降低对中国制造的依赖,使得中国对美出口比重持续下降。
尽管中美关系紧张,但双方在某些领域仍存在合作的可能性。在气候变化等全球性议题上,中美合作依然至关重要,除此之外企业可以通过第三方国家间接进入美国市场,例如利用墨西哥的地理优势和优惠政策。
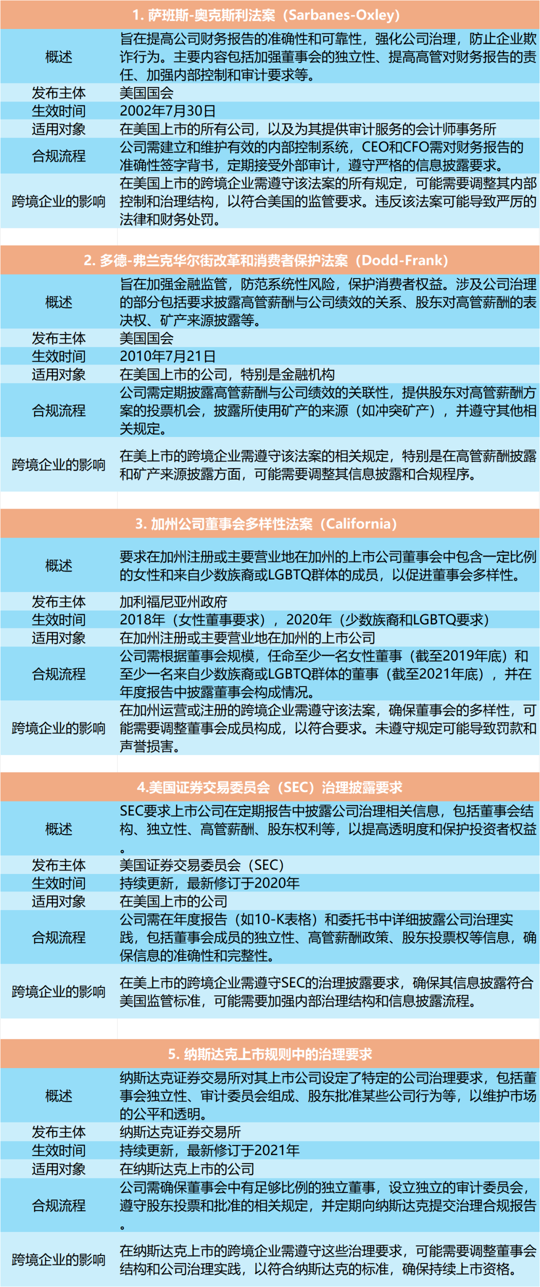
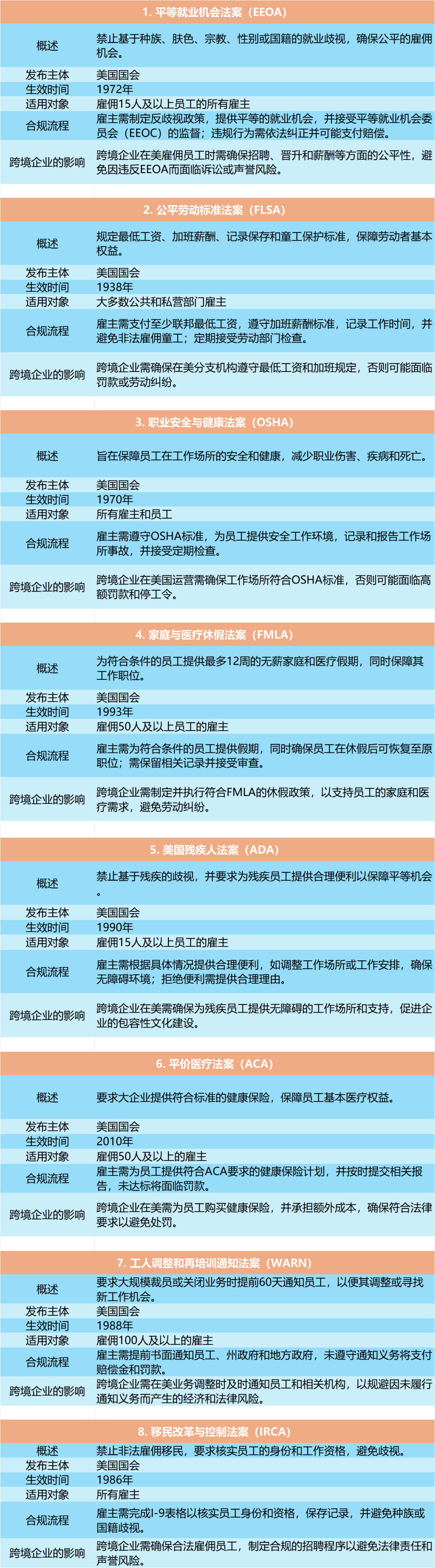
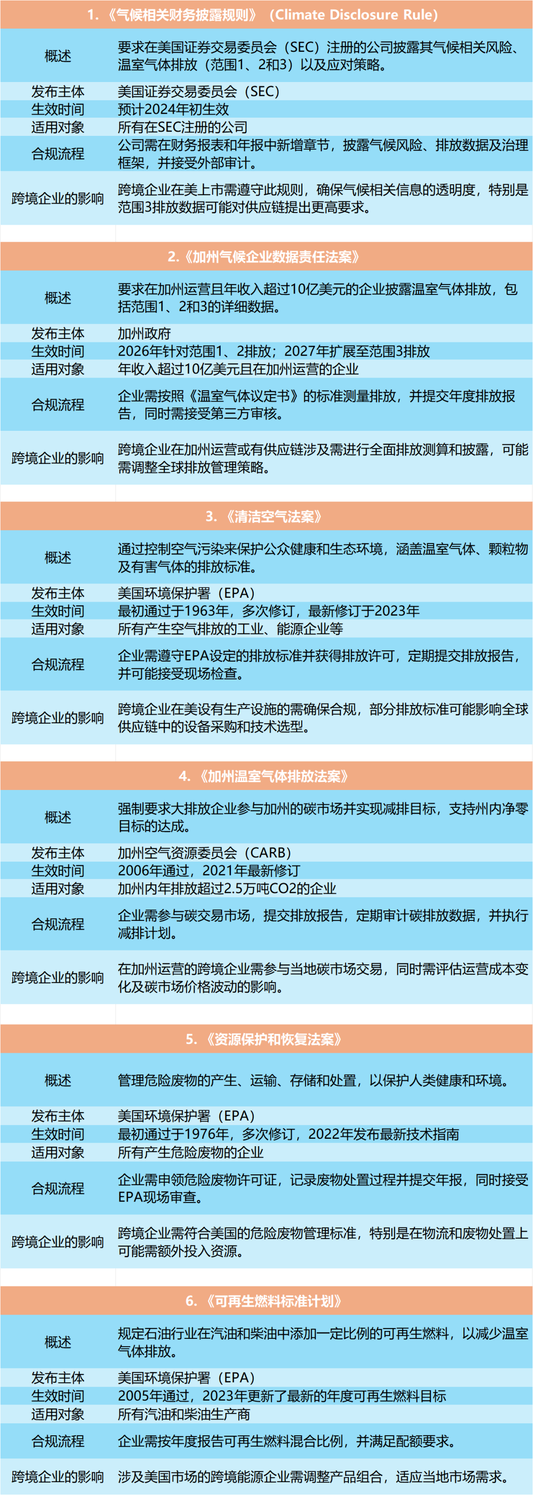
中国企业在美开展业务,由于法律环境、文化背景和商业实践等方面的差异,在ESG合规方面面临着诸多挑战:
1. 政策与合规压力:中美关系的不确定性可能导致更加严格的贸易和投资审查,中国企业需要投入更多资源来应对监管合规、出口管制以及潜在的关税政策变化。
2. 技术与知识产权保护:美国对于关键技术和创新领域的审查力度不断加大,中国企业在技术合作、专利布局以及知识产权纠纷中面临更高门槛,需做好专利储备与风险管控。
3. 品牌形象与市场信任:在中美地缘政治分歧的影响下,美国市场可能对中国企业存在一定程度的认知偏见,如何提升品牌知名度、建立可靠形象并有效与当地消费者沟通成为关键。
4. 数据与网络安全合规:美国对于数据安全和个人隐私保护的法律法规日益严格,中国企业需要在云计算与跨境数据传输等方面符合当地合规要求,避免高额罚款与信誉损失。
5. 人才与文化差异:在美国落地运营,需要招募既熟悉中国业务又了解当地文化和行业规律的国际化人才。同时,差异化的商业文化和管理方式也会影响团队配合与市场推广策略。




